AG百家乐-劳力士AG百家乐的玩法技巧和规则

學術活動

位置: 網站首頁 > 學術活動 > 正文

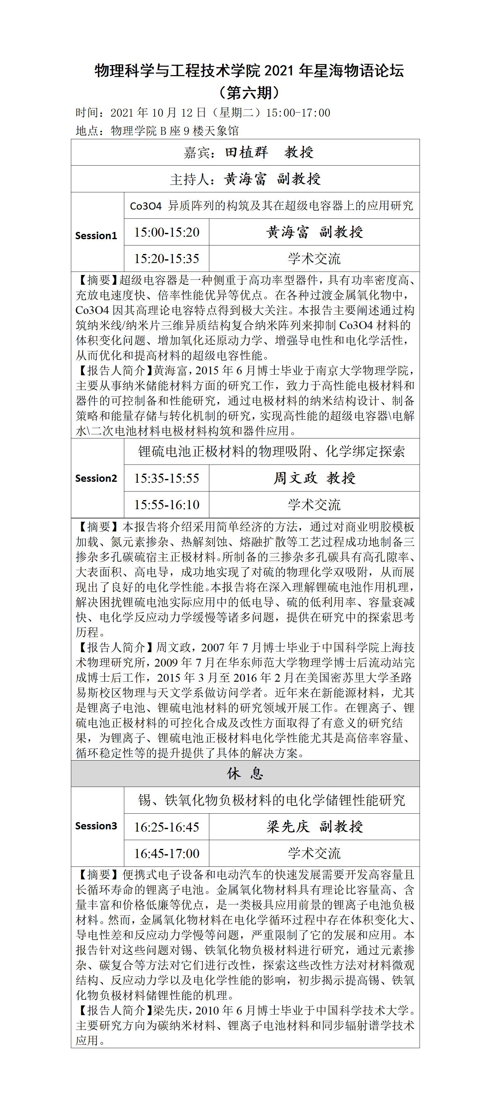
物理科學與工程技術學院2021年星海物語論壇(第六期)

作者:     編輯:科技處     來源:   發表于: 2021-10-12 11:12  點擊:
學術活動日期 10月12日 時間 15:00-17:00
主講人 黃海富 周文政 梁先慶 地址 物理學院B座9樓天象館

 

編輯:科技處

上一條:機械工程學院學術報告:Optimization and AI techniques for Engineering Applications

下一條:物理科學與工程技術學院學術報告:Exploring the Universe with Fast Radio Bursts


网上真钱棋牌游戏| 乐百家乐彩娱乐城| 网络百家乐的玩法技巧和规则| 百家乐分析博彩正网| 手机棋牌游戏平台| 百家乐官网园百利宫娱乐城怎么样百家乐官网园百利宫娱乐城如何 | 合肥市| 香港百家乐官网娱乐场开户注册| 澳门百家乐有没有假| 大发888娱乐客户端真钱| 百家乐官网最安全打法| 蓝盾百家乐具体玩法技巧| 赌场回忆录| 百家乐U盘下载| 老k百家乐的玩法技巧和规则| 云顶国际网站| 百家乐视频游戏网址| 百家乐官网玩法秘决| 明升m88| 威尼斯人娱乐城上不了| 百家乐官网诀| 娱乐城注册送现金58| 百家乐博之道娱乐城| tt线上娱乐| 嬴澳门百家乐的公式| 钱隆百家乐官网分析| 静宁县| 万达百家乐娱乐城| 夜总会百家乐官网的玩法技巧和规则| 壹贰博网| 可以玩百家乐的博彩网站| 武川县| 大发888娱乐场存款| 澳门百家乐赢钱| 壹贰博网| 久胜娱乐| TT娱乐城娱乐,| 澳门百家乐网上赌城| 百家乐官网证据| 百家乐官网龙虎的投注法| 香港六合彩票|